Abstract: The article systematises mine surveying methods for controlling rock mass displacement during intensive underground mining of thick ore bodies. Calculation formulas for subsidence trough parameters, angular characteristics and time-dependent deformation indicators are presented. The methodology was verified against field observation data from Zhezkazgan mines (RMSE = 9.5 mm; error 8–15%). Typical angular displacement parameters for mines with hard rock host formations are established. A five-stage mine surveying monitoring framework with differentiated observation frequency is proposed.
Keywords: mine surveying, rock mass displacement, subsidence trough, thick ore bodies, underground mining, angular parameters, ground surface subsidence, geomechanics, protective pillar, industrial safety
Введение. Подземная разработка мощных рудных тел неизбежно нарушает равновесие массива горных пород: над выработанным пространством последовательно формируются зона обрушения, зона трещин и зона плавных сдвижений, совокупность которых называется мульдой сдвижения. На железорудных, хромитовых и марганцевых месторождениях Урала и Казахстана, разрабатываемых подземным способом, в предохранительных целиках законсервировано около 180 млн т руды -прямое следствие недостаточной изученности процессов сдвижения . Особую остроту проблема приобретает при переходе к освоению глубоких горизонтов (H > 300 м) и при повторной выемке запасов из охранных целиков, накопленных за десятилетия камерно-столбовой разработки.[1-2]
Цель работы — систематизация расчётных методов и организация маркшейдерского мониторинга применительно к условиям интенсивной отработки мощных рудных тел.
Материалы и методы
Объект исследования
Объекты -рудные тела горизонтального и пологопадающего залегания (α = 0–15°) Жезказганского региона с мощностью m = 10–40 м и глубиной разработки H = 150–510 м. Вмещающие породы -переслаивающиеся серые песчаники (σ_сж = 80–100 МПа) и алевролиты (σ_сж = 40–60 МПа).[2]
Таблица 1.
| Рудник | H, м | m, м | α, ° | Система разработки |
| Жезказганский (зап.) | 150–300 | 15–25 | 0–5 | Камерно-столбовая |
| Жезказганский (вост.) | 200–400 | 20–35 | 0–8 | Камерно-столбовая |
| Жайремский | 100–250 | 10–30 | 5–15 | Подэтажное обрушение |
| Соколовский | 300–510 | 25–40 | 65–80 | Слоевое обрушение |
Методы наблюдений
Наблюдательные станции проектируются согласно РД 07-603-03: расстояние между реперами в зоне максимальных деформаций d = 10–20 м, в периферийных зонах -20–40 м; перекрытие зоны деформаций на незатронутые породы не менее 0,3H с каждой стороны.
Применяются: геометрическое нивелирование II–IV классов, теодолитный ход, лазерное 3D-сканирование (TLS) и спутниковый мониторинг (ГНСС, InSAR).[3-5]
Расчётная модель
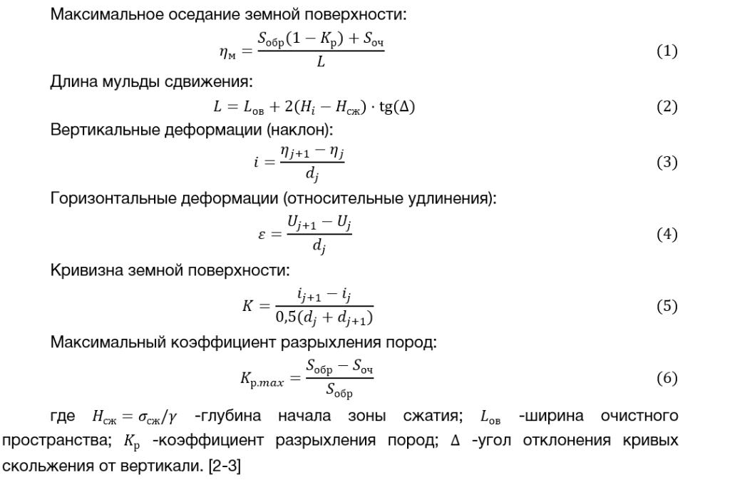
Прогноз оседания основан на методе кривых линий скольжения. Ключевые формулы:[2]

Результаты
Таблица 2 результатов натурных наблюдений по профильным линиям Жезказганских рудников подтверждает применимость расчётных формул -расхождение не превышает 15%: [2]
Таблица 2.
| Профильная линия | Рудник | H, м | η_расч., мм | η_факт., мм | Δη, мм |
| Пр. л. 115 | В.-Жезказганский | 350 | 46,90 | 48,29 | −1,39 |
| Пр. л. 115 | В.-Жезказганский | 290 | 27,95 | 29,50 | −1,55 |
| Пр. л. 52 | З.-Жезказганский | 200 | 10,14 | 10,80 | −0,66 |
| Пр. л. 111 | З.-Жезказганский | 250 | 29,93 | 25,00 | +4,93 |
Угловые параметры сдвижения для рудников со скальными вмещающими породами (по Сашурину А.Д., 1999) таблица 3 [5-7].
Для количественной оценки ожидаемых деформаций земной поверхности выполнен прогнозный расчёт максимального оседания η по формуле (1) при варьировании глубины разработки H от 150 до 510 м и вынимаемой мощности рудного тела m = 10, 20, 30, 40 м. Остальные параметры приняты постоянными: K_р = 1,03; α = 20°; L_ов = 80 м. Результаты расчётов представлены на рисунке 1.

Рисунок 1 – Зависимость оседания от глубины разработки
Анализ кривых показывает устойчивую нелинейную зависимость: при увеличении глубины с 150 до 510 м оседание возрастает в 2,8–3,5 раза в зависимости от мощности залежи. При m = 40 м и H = 500 м расчётное оседание достигает 21–22 м, что соответствует режиму полного сдвижения. Следует отметить, что темп прироста η замедляется при H > 350 м -вследствие увеличения длины мульды L, которая растёт пропорционально глубине. Таким образом, рост глубины отработки не является линейным усилителем оседания: при прочих равных условиях переход с горизонта 200 м на горизонт 400 м увеличивает η лишь на 60–70%, а не в два раза.
Угловые параметры сдвижения являются ключевыми характеристиками при построении предохранительных целиков и определении размеров зон влияния горных работ. На основе обобщения данных натурных наблюдений на рудниках чёрной металлургии Урала (Сашурин А.Д., 1999) для трёх направлений -лежачий бок, висячий бок и по простиранию -установлены средние значения граничного угла δ, угла сдвижения φ, угла обрушения γ и угла трещин ψ, представленные на рисунке 2.

Рисунок 2 – Угловые параметры процесса сдвижения горных пород
Источник: Сашурин А.Д., 1999
Из диаграммы следует, что угловые параметры лежачего бока систематически превышают аналогичные значения для висячего бока на 6–8°, что объясняется различием в напряжённо-деформированном состоянии боковых пород при пологом залегании рудного тела.
Угол обрушения γ является наибольшим параметром в обоих боках (77° и 70° соответственно) и характеризует предельное положение зоны полного обрушения, тогда как угол трещин ψ -наименьшим (65° и 60°), определяя внешнюю границу зоны незначительных деформаций.
Параметры по простиранию занимают промежуточное положение. Установленные значения рекомендуется использовать как начальные приближения при проектировании; уточнение следует выполнять по результатам инструментальных наблюдений на конкретном руднике.
Таблица 3.
| Параметр | Лежачий бок, ° | Висячий бок, ° | По простиранию, ° |
| Граничный угол δ | 68–78 | 62–70 | 72–80 |
| Угол сдвижения φ | 65–75 | 58–68 | 68–76 |
| Угол обрушения γ | 72–82 | 65–75 | 74–82 |
| Угол трещин ψ | 60–70 | 55–65 | 62–70 |
Помимо пространственных параметров, для организации маркшейдерского мониторинга принципиальное значение имеет временно́й характер развития деформационного процесса. На основании обработки данных циклических нивелировок по профильным линиям получена типовая кривая накопленного оседания η(t) и соответствующий ей график скорости v(t), приведённые на рисунке 3. Красным фоном выделен опасный период (4–16 мес.), в течение которого скорость оседания превышает критическое значение 5 мм/мес.

Рисунок 3 — Кривая оседания и скорости во времени
Кривая оседания описывается экспоненциальным законом с наложенными сезонными колебаниями, затухающими со временем. Активная фаза (0–24 мес.) обеспечивает около 95% суммарного оседания; при этом наибольшая интенсивность деформаций приходится на первые 6–10 месяцев после достижения горными работами горизонта наблюдений. Скорость оседания в опасный период достигает 15–25 мм/мес., что в 10–15 раз превышает фоновый уровень затухающей фазы (< 1,5 мм/мес.). Полученная зависимость обосновывает дифференцированную периодичность наблюдений: в опасный период -не реже 2 раз в месяц, в затухающий -1 раз в полгода, в соответствии с требованиями РД 07-603-03. Скоростные характеристики деформационного процесса при v_отр = 5–10 м/мес.
Представлены в таблице 4:[5-7]
Таблица 4
Скоростные характеристики деформационного процесса
| Стадия | Скорость оседания, мм/мес. | Периодичность наблюдений |
| Начальная | 0,5–2,0 | 1 раз в 3 мес. |
| Активная (опасная) | 5–15 | 1 раз в месяц |
| Интенсивная | 15–50 | 2 раза в месяц |
| Затухающая | 0,5–2,0 | 1 раз в 6 мес. |
Для понимания пространственной структуры деформаций в пределах мульды сдвижения рассмотрен нормированный поперечный профиль, отражающий одновременно три деформационных показателя: оседание η, наклон i и кривизну K. Профиль построен на основе гауссовой аппроксимации функции оседания с параметрами, соответствующими типичным условиям рудников с пологим залеганием залежи. На рисунке 4 нормированные кривые приведены в единой системе координат x/H.

Рисунок 4 — Нормированный профиль мульды сдвижения
Профиль мульды симметричен относительно центра выработанного пространства. Максимальное оседание сосредоточено в центральной зоне (|x/H| < 0,3), где наклоны и кривизна близки к нулю -это наиболее «безопасная» в деформационном отношении точка мульды. Наибольшие наклоны i фиксируются на склонах мульды (|x/H| ≈ 0,55), а кривизна K достигает максимума по абсолютной величине в двух точках перегиба кривой оседания, разделяющих зоны сжатия (центр) и растяжения (края). Именно в этих точках перегиба концентрируются растягивающие горизонтальные деформации, наиболее опасные для линейных инженерных сооружений -трубопроводов, дорог и фундаментов зданий. Граничные углы δ (вертикальные пунктирные линии) соответствуют положению x/H = ±1,0, за пределами которого деформации практически отсутствуют [8-10].
Верификация предложенной расчётной методики выполнена путём сопоставления вычисленных по формулам (1)–(4) значений максимального оседания ηрасч с фактическими данными ηфакт, зафиксированными при инструментальных нивелировках по 7 профильным линиям Жезказганского и Восточно-Жезказганского рудников. Результаты сопоставления представлены на рисунке 5 в виде диаграммы рассеяния; пунктирной линией показана идеальная прямая ηрасч = ηфакт, оранжевой полосой -коридор допуска ±15%.

Рисунок 5 — Расчётные vs фактические значения оседания
Все семь точек расположены в пределах коридора ±15%, что свидетельствует об удовлетворительной сходимости расчётных и фактических данных.
Среднеквадратическое отклонение составило RMSE = 9,5 мм, относительная погрешность -8–15%, что соответствует нормативным требованиям к маркшейдерским наблюдениям I–II категории.
Наибольшее расхождение (+8 мм) наблюдается для профильной линии Л52-П17, расположенной в непосредственной близости от барьерного целика, что подтверждает необходимость введения поправочного коэффициента K_корр = 0,85–1,15 в зонах структурных неоднородностей.
В целом верификация подтверждает применимость разработанной методики для практических расчётов при проектировании горных работ на аналогичных по горно-геологическим условиям объектах.
Обсуждение
Сходимость результатов. Среднеквадратическое отклонение расчётных значений составило σ_η = ±8–12 мм, что соответствует нормативным требованиям для маркшейдерских наблюдений I–II категории. Наибольшие расхождения (до 27–30 мм) фиксируются вблизи барьерных целиков. В этих случаях применяется поправочный коэффициент .[4-6]
Предельно допустимые деформации определяются по категории охраняемого объекта: для шахтных стволов -наклон i ≤ 3 мм/м, кривизна K ≤ 0,2 км⁻¹; для жилых зданий -i ≤ 4 мм/м, K ≤ 0,25 км⁻¹; для трубопроводов -i ≤ 10 мм/м. [8-9]
Структура мониторинга при интенсивной отработке включает пять этапов: предварительный (проектирование, установка реперов за 3–6 мес. до очистных работ), начальный (ежемесячные наблюдения), активный (двухнедельные наблюдения + ГНСС/InSAR), затухающий и ликвидационный. [6-7]
Заключение
Предложена методика прогнозного расчёта оседания земной поверхности (формулы 1–6), учитывающая переслаивание пород и не ограниченная условиями конкретного месторождения.
Верификация по данным 7 профильных линий подтвердила точность методики: погрешность не превышает 15%.
Определены диапазоны угловых параметров сдвижения (γ = 72–82°, φ = 65–75°, δ = 68–78°) для рудников со скальными вмещающими породами.[1]
Разработана пятиэтапная структура маркшейдерского мониторинга с дифференцированной периодичностью наблюдений.
References
1. Кожогулов К.Ч., Таханов Д.К., Кожас А.К., Дарибаев Ж.Е. Разработка прогнозных методов расчёта оседаний земной поверхности над горными работами // Физико-технические проблемы разработки полезных ископаемых. - 2020. - № 2. - С. 31–43. - DOI: 10.15372/FTPRPI20200204.2. Голубничий Д.В., Гилязев Д.Х. Определение оседаний земной поверхности по результатам радарной интерферометрии на территории Яковлевского ГОКа // Горный информационно-аналитический бюллетень. - 2023. - № 2. - С. 69–75.
3. Плюснин А.В., Рыльникова М.В. Организация мониторинга деформационных процессов при отработке блока камер главной рудной залежи // Горный информационно-аналитический бюллетень. - 2022. - № 4. - С. 18–31. - DOI: 10.25018/0236_1493_2022_4_0_18.
4. Зеркаль О.В., Осокин А.Б. Методика теоретического описания мульд сдвижения земной поверхности с высокими градиентами оседаний на основе упругопластической модели // Физико-технические проблемы разработки полезных ископаемых. - 2024. - № 3. - С. 16–26. - DOI: 10.15372/FTPRPI20240302.
5. Серёгин М.А., Ганченко М.В. Геомеханический мониторинг деформаций бортов при открытой разработке рудных месторождений // Горный журнал. - 2024. - № 3. - С. 60–67. - DOI: 10.17580/gzh.2024.03.09.
6. Половов Б.Д., Пучков Л.А. Проблема достоверности оценки сдвижений и деформаций при поэтапной проходке выработок метрополитена // Горный информационно-аналитический бюллетень. - 2024. - № 11. - С. 39–56.[6]
7. Батугина Н.С., Бурцева Т.Н. Трёхмерная геомеханическая модель для контроля и управления массивом горных пород при подземной разработке рудных тел // Записки Горного института. - 2023. - Т. 260. - С. 187–198. - DOI: 10.31897/PMI.2023.44.
8. Комплекс маркшейдерских работ при разработке золоторудного месторождения Весёлый // Недра и горные науки. - 2025. - № 5. - С. 68–75.
9. Бабелло В.А., Карасёв М.А. Горизонтальные смещения и деформации земной поверхности при подземных горных работах: сравнение расчётных и фактических данных // Записки Горного института. - 2023. - Т. 259. - С. 112–124. - DOI: 10.31897/PMI.2023.28.
10. Кузнецов В.С., Трофимов А.В. Управление параметрами мульды сдвижения при отработке горизонтальных залежей в условиях интенсивной нагрузки // Физико-технические проблемы разработки полезных ископаемых. - 2022. - № 5. - С. 44–55. - DOI: 10.15372/FTPRPI20220504.
